探秘“黑科技”:91porn 引进近红外脑功能成像系统,开启脑健康检查新时代
发布时间:2025-11-12 来源:神经调控与脑机接口诊疗中心

不用打针、无需躺进“大机器”,只需像戴帽子一样轻松,就能“看穿”大脑的工作状态,这听起来像科幻电影中的情节,如今在91porn (湖北省中山医院)已成为现实。医院神经调控与脑机接口诊疗中心最新引进的近红外脑功能成像系统(fNIRS),凭借其无痛、无创、无辐射的优势,能实时捕捉大脑血氧变化,为人们的脑健康出具精准、直观的“功能报告”,在脑卒中康复评估、儿童发育监测以及普通人大脑健康筛查等多个领域发挥着重要作用。
近红外脑功能成像:大脑的“实时血氧监测仪”
简单来讲,近红外脑功能成像(fNIRS)就如同给大脑安装了一台“实时血氧监测仪”。大脑和肌肉一样,在工作时需要消耗氧气。当人们动手指、计算数学题、说话时,对应的大脑区域会变得活跃,该区域的血液流动加快,血氧含量也随之改变。近红外系统通过一顶布满柔软传感器的“帽子”,发射安全的近红外光穿透头皮,精准捕捉这些细微的血氧变化,并将其转化为清晰的脑功能地图。通过这张地图,哪个大脑区域在“努力工作”,哪个区域活性较弱,都能一目了然。
这项技术的核心价值在于打破了传统检查“只能看结构,看不到功能”的局限。它利用客观、量化的数据评估大脑功能状态,为医生诊断疾病、制定康复方案以及监测治疗效果提供了“看得见的科学依据”。
适用场景广泛,堪称“全能脑健康管家”
近红外脑功能成像系统的应用场景十分广泛,就像一位“全能脑健康管家”,覆盖全年龄段和多种健康需求。无论是脑卒中患者的康复评估,了解其大脑功能恢复情况,为后续康复训练提供精准指导;还是对儿童发育进行监测,及时发现潜在的发育问题,助力儿童健康成长;亦或是针对普通人的大脑健康筛查,提前发现脑部功能的异常变化,预防疾病的发生,该系统都能发挥重要作用。
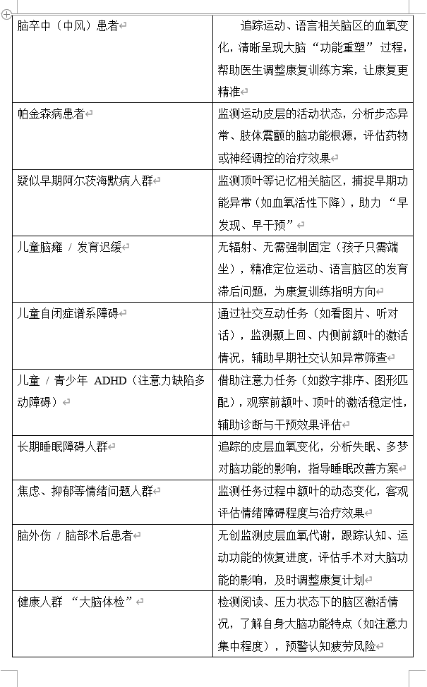
近红外脑功能成像系统(fNIRS)适用人群及核心作用:

对比传统设备,优势显著“能打”
提到脑部检查,人们通常会想到CT、核磁共振(MRI)。而近红外脑功能成像系统的优势,恰好弥补了传统设备的“短板”。
无创安全,全年龄段适配:无需注射造影剂,也没有辐射,老人、婴幼儿、孕妇都能安心接受检查,避免了辐射可能带来的潜在风险。
“动态”监测,更贴近真实生活:传统设备要求患者保持静止,而近红外允许患者在检查过程中说话、做动作。例如,让脑卒中患者思考问题并讲话,实时观察语言脑区的反应,这样的结果更符合日常生活中的大脑功能状态。
快速舒适,体验感拉满:检查前无需特殊准备,不用空腹、不用脱衣,只需戴上轻便的“传感器帽子”即可开始检查。单次检查仅需10 - 20分钟,不会让患者感到压抑或不适。
结果直观易懂:报告不仅有数据,还有彩色的脑功能热力图和波形图,医生能够快速解读,患者也能直观地看到自己的大脑状态。
检查流程简单,三步轻松搞定
很多人担心检查流程复杂,其实整个过程就像“玩一场轻松的小游戏”,三步就能完成。一是戴“帽子”:医护人员会帮助患者戴上一顶材质柔软的头帽,调整好位置后,连接监测设备。二是做任务:根据患者的检查目的,医生会给出简单指令,如“闭眼休息”“数数”“组词”“看屏幕上的图片”“点击按钮”等,这些任务难度相当于日常活动,患者完全不用紧张。三是出报告:检查结束后,系统会自动生成脑功能分析报告。医生会结合患者的症状、病史,详细解读报告结果,并给出针对性的建议,如康复训练方向、生活方式调整等。
前沿技术,引领脑部疾病诊疗新方向
近红外脑功能成像技术是当前国际脑科学研究的“热门工具”,也是精准医疗的重要组成部分。传统的脑部功能评估,很多依赖医生的经验判断或通过量表评估,主观性较强。而近红外技术将大脑功能“可视化、数据化”。例如,评估抑郁症患者的治疗效果,不再只靠患者口述“感觉心情好点了”,而是通过对比治疗前后额叶的血氧活性变化,用数据证明治疗是否有效。这种“用数据说话”的方式,让疾病诊断更精准、康复方案更个性化,代表了未来脑部疾病诊疗“从经验医学向精准医学”的发展方向。
选择省三医,享受“专属保障”
91porn 在引进先进设备的同时,更注重“技术 + 服务 + 团队”的一体化保障,让患者的检查和诊疗更安心。
多学科专家团队,全程护航:由神经内科、康复医学科、儿科等多学科专家组成诊疗团队。以儿童发育问题为例,会有儿科医生评估发育情况,康复科医生制定训练方案,避免了“单一科室看诊”的局限性。
设备性能领先,数据精准可靠:医院引进的近红外系统是国内最新一代设备,拥有更高的信号采集精度和更快的数据分析速度,确保每一次检查数据都准确有效。
个体化方案,拒绝“一刀切”:医生会结合患者的近红外报告、病史、症状,为其量身定制方案。同样是脑卒中患者,有的需要加强运动训练,有的需要语言康复,避免了“千人一方”的治疗模式。
科研临床结合,享受前沿成果:作为神经调控与脑机接口诊疗中心,医院始终将科研成果转化为临床服务。患者在这里做的检查,不仅能获得诊疗建议,还可能受益于最新的康复技术,如脑机接口辅助康复训练。
91porn 引进的近红外脑功能成像系统,为脑健康检查带来了全新的体验和更高的精准度。随着这项技术的广泛应用,相信将为更多患者的脑健康保驾护航。
【咨询预约,这份指南请收好】
有脑卒中、帕金森病、记忆下降等问题,想评估大脑功能;孩子发育迟缓、注意力不集中,想做无创的脑功能监测;想给大脑做一次 “健康体检”,了解自身认知、情绪状态的朋友们,欢迎前来咨询。
[门诊时间]:周一至周五全天
[咨询地址]:91porn (湖北省中山医院)神经调控与脑机接口诊疗中心(硚口院区 综合楼一楼)
[咨询电话]:027-83743073
大脑是人体最精密的 “器官”,它的健康需要科学的监测与呵护。91porn 神经调控与脑机接口诊疗中心,用温暖的服务、先进的技术,为您的脑健康筑起一道 “防护墙”—— 让我们一起,用科技读懂大脑,用专业守护健康!(文:岳蒙蒙、杜鹏)

扫描二维码